• News Center

    新闻中心

全国人大对《中华人民共和国能源法(草案二次审议稿)》征求意见
2024/09/19

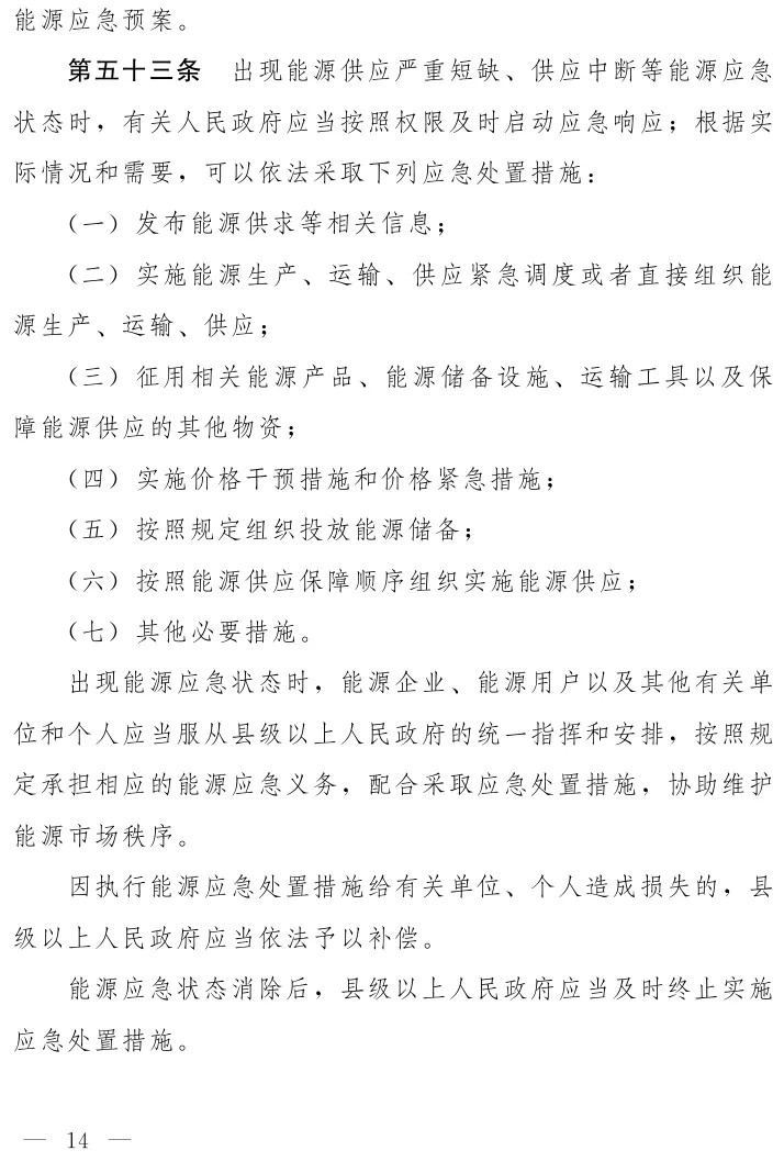
十四届全国人大常委会第十一次会议对《中华人民共和国能源法(草案二次审议稿)》进行了审议。现将《中华人民共和国能源法(草案二次审议稿)》公布,社会公众可以直接登录中国人大网(www.npc.gov.cn)或国家法律法规数据库(flk.npc.gov.cn)提出意见,也可以将意见寄送全国人大常委会法制工作委员会(北京市西城区前门西大街1号,邮编:100805。信封上请注明能源法草案二次审议稿征求意见)。征求意见期限为30日。

640?wx_fmt=png&from=appmsg&tp=webp&wxfrom=5&wx_lazy=1&wx_co=1

640?wx_fmt=png&from=appmsg&tp=webp&wxfrom=5&wx_lazy=1&wx_co=1

640?wx_fmt=png&from=appmsg&tp=webp&wxfrom=5&wx_lazy=1&wx_co=1

640?wx_fmt=png&from=appmsg&tp=webp&wxfrom=5&wx_lazy=1&wx_co=1

640?wx_fmt=png&from=appmsg&tp=webp&wxfrom=5&wx_lazy=1&wx_co=1

640?wx_fmt=png&from=appmsg&tp=webp&wxfrom=5&wx_lazy=1&wx_co=1

640?wx_fmt=png&from=appmsg&tp=webp&wxfrom=5&wx_lazy=1&wx_co=1

640?wx_fmt=png&from=appmsg&tp=webp&wxfrom=5&wx_lazy=1&wx_co=1

640?wx_fmt=png&from=appmsg&tp=webp&wxfrom=5&wx_lazy=1&wx_co=1

640?wx_fmt=png&from=appmsg&tp=webp&wxfrom=5&wx_lazy=1&wx_co=1

640?wx_fmt=png&from=appmsg&tp=webp&wxfrom=5&wx_lazy=1&wx_co=1

640?wx_fmt=png&from=appmsg&tp=webp&wxfrom=5&wx_lazy=1&wx_co=1

640?wx_fmt=png&from=appmsg&tp=webp&wxfrom=5&wx_lazy=1&wx_co=1

640?wx_fmt=png&from=appmsg&tp=webp&wxfrom=5&wx_lazy=1&wx_co=1

640?wx_fmt=png&from=appmsg&tp=webp&wxfrom=5&wx_lazy=1&wx_co=1

640?wx_fmt=png&from=appmsg&tp=webp&wxfrom=5&wx_lazy=1&wx_co=1

640?wx_fmt=png&from=appmsg&tp=webp&wxfrom=5&wx_lazy=1&wx_co=1

640?wx_fmt=png&from=appmsg&tp=webp&wxfrom=5&wx_lazy=1&wx_co=1

640?wx_fmt=png&from=appmsg&tp=webp&wxfrom=5&wx_lazy=1&wx_co=1

640?wx_fmt=png&from=appmsg&tp=webp&wxfrom=5&wx_lazy=1&wx_co=1

更多新闻