• News Center

    新闻中心

《美丽中国建设评估技术指南全》(GB/T44056-2024)全文
2024/12/14

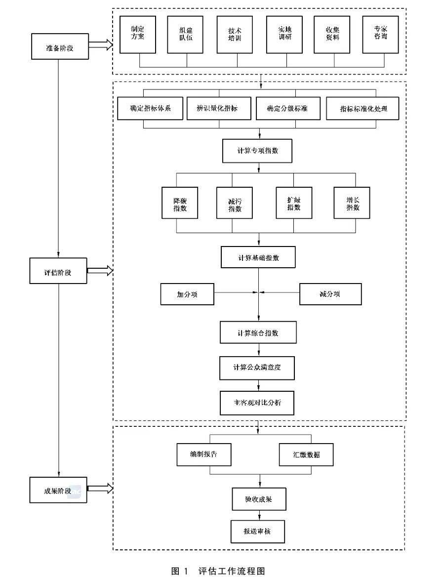
本文件为美丽中国建设的评估工作提供了技术指南,包括评估目的与基本原则、评估工作流程、评价指标体系与分级方法、数据采集与评估方法、评估结果分析、评估成果输出等内容本文件适用于指导国家级、省级和地级行政区域的美丽中国建设的评估工作。

640?wx_fmt=png&from=appmsg&wxfrom=5&tp=webp&wx_lazy=1&wx_co=1

640?wx_fmt=png&from=appmsg&wxfrom=5&wx_lazy=1&wx_co=1&tp=webp
640?wx_fmt=png&from=appmsg&wxfrom=5&wx_lazy=1&wx_co=1&tp=webp
640?wx_fmt=png&from=appmsg&wxfrom=5&wx_lazy=1&wx_co=1&tp=webp
640?wx_fmt=png&from=appmsg&wxfrom=5&wx_lazy=1&wx_co=1&tp=webp
640?wx_fmt=png&from=appmsg&wxfrom=5&wx_lazy=1&wx_co=1&tp=webp
640?wx_fmt=png&from=appmsg&wxfrom=5&wx_lazy=1&wx_co=1&tp=webp
640?wx_fmt=png&from=appmsg&wxfrom=5&wx_lazy=1&wx_co=1&tp=webp
640?wx_fmt=png&from=appmsg&wxfrom=5&wx_lazy=1&wx_co=1&tp=webp
640?wx_fmt=png&from=appmsg&wxfrom=5&wx_lazy=1&wx_co=1&tp=webp
640?wx_fmt=png&from=appmsg&wxfrom=5&wx_lazy=1&wx_co=1&tp=webp
640?wx_fmt=png&from=appmsg&wxfrom=5&wx_lazy=1&wx_co=1&tp=webp
640?wx_fmt=png&from=appmsg&wxfrom=5&wx_lazy=1&wx_co=1&tp=webp
640?wx_fmt=png&from=appmsg&wxfrom=5&wx_lazy=1&wx_co=1&tp=webp
640?wx_fmt=png&from=appmsg&wxfrom=5&wx_lazy=1&wx_co=1&tp=webp
640?wx_fmt=png&from=appmsg&wxfrom=5&wx_lazy=1&wx_co=1&tp=webp


更多新闻